图解密码技术 - PGP
Contents
PGP(Pretty Good Privacy)是一款密码软件,里面包含了多种加密算法。本章重点介绍的是多种密码技术的组合。
加密与解密
加密的过程:
- 生成和加密会话密钥
- (1) 用伪随机数生成器生成会话密钥(对称密码)
- (2) 用公钥密码(接收者的公钥,非对称密码)加密会话密钥
- 压缩和加密消息
- (3) 压缩消息
- (4) 使用(1)中的会话密钥加密压缩后的消息
- (5) 将(2)中加密后的会话密钥和(4)中加密后的压缩的消息合并
- (6) 将(5)中的结果转换为文本数据

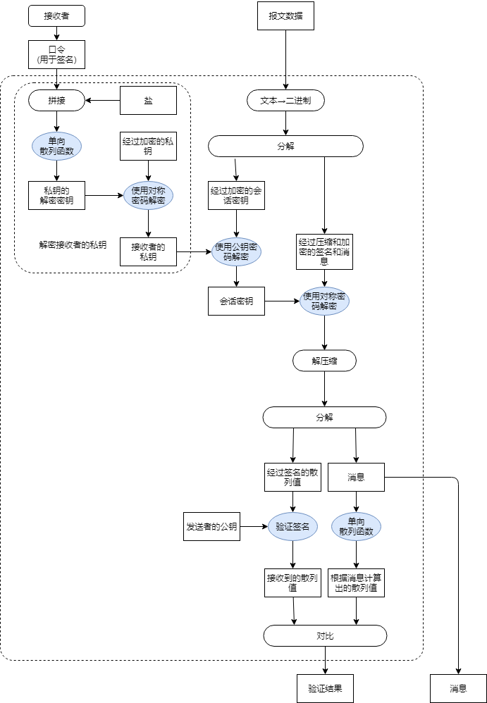
解密过程:
- 解密私钥
- (1) 接收者输入解密口令
- (2) 口令加盐后经过单向散列函数计算出私钥的解密密钥
- (3) 通过(2)中的私钥解密密钥解密私钥
- 解密会话密钥
- (4) 将报文转化为二进制数据
- (5) 将二进制数据分解成两部分:加密的会话密钥和加密的压缩了的消息
- (6) 使用(3)中的私钥解密会话密钥
- 解密和解压缩消息
- (7) 使用(6)中得到的会话密钥解密(5)中分解后的加密的压缩了的消息
- (8) 对(7)中的消息解压缩
- (9) 得到原始消息

加密解密过程中的数据流如下所示:

生成和验证数字签名
PGP中生成和验证数字签名的过程类似于上节加密解密的过程,不过过程刚好相反。
生成数字签名:
- 解密私钥
- (1) 接收者输入解密口令
- (2) 口令加盐后经过单向散列函数计算出私钥的解密密钥
- (3) 通过(2)中的私钥解密密钥解密私钥
- 生成数字签名
- (4) 消息经过单向散列函数处理生成散列值
- (5) 由(4)计算出的散列值经过(3)中的私钥进行签名
- (6) 将(5)中得到的签名和消息进行拼接
- (7) 压缩拼接后的消息
- (8) 数据进行转化
- (9) 产生报文数据发送

验证数字签名:
- 恢复发送者发送的散列值
- (1) 将报文数据转换成二进制数据
- (2) 解压缩
- (3) 将解压后的数据分解成签名和消息
- (4) 使用发送者的公钥解密签名,得到消息的散列值
- 对比散列值
- (5) 将(3)分解得到的消息经过单向散列函数计算散列值
- (6) 对比(4)和(5)的散列值
- (7) 验证(6)中的结果
- (8) 如果验证通过,则得到原始消息

生成数字签名并加密以及解密并验证数字签名
此过程主要结合了上面的加密和签名流程。
加密并签名过程:

解密并验证签名的过程:
